刚刚步入
大学的各位
萌新们是不是认为
大学不需要查寝的呢~
NO
咱们公司的生活权益部
今天中午就对20级新生
进行了秋末的第一次查寝
接下来跟着小烹一起去看看吧!
12:30~13:30
生活权益部人员
就南四、南五和南A、南B
新生进行查寝

本次查寝主要围绕
有无使用违规大功率电器
寝室卫生方面等问题开展
并对每个寝室进行打分
评分标准如下
1.地面卫生(1~5)
2.物品摆放 (1~5)
3.室内装饰(1~10)
4. 室内有无吸烟乱扔烟蒂(1~10)
5.室内有无异味(1~5)
6.阳台卫生窗台完好(1~5)
7. 有无易燃易爆物(1~10)
8. 大功率电器(1~10)
9. 饲养动物(1~10)
10.酗酒赌博 (1~10)
11.租赁代销经营(1~10)
12.是否配合检查(1~5)
各位萌新们
对于大学查寝
还要进行评分
有没有觉得一下回到了高中呢


这么做不仅提醒同学们
注意寝室用电安全
保持寝室卫生
同时向同学们
介绍了关于
美丽寝室的报名
希望大家积极参与




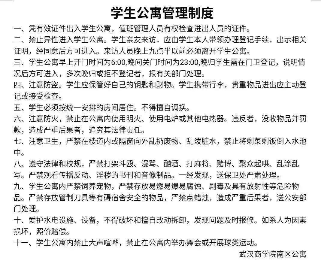
关于寝室管理
小烹给大家附加了一份
员工公寓管理制度
各位萌新们
记得查收哦!

虽然寝室
小小十几平方米
但作为我们学习生活的栖息地
在大家心目中
还是有着举足轻重的地位
希望大家能做好这些力所能及的小事
养成良好的宿舍生活习惯
收益的终将是我们自己
